Áú8Í·ºÅÍæ¼ÒΨһ¹Ù·½ÍøÕ¾ÓÎÏ·

English

¹ú¼Ê¼××´ÏÙ֪ʶÐû´«ÖÜ ¹Ø×¢¼××´ÏÙ¿µ½¡ £¬Áú8Í·ºÅÍæ¼ÒΨһ¹Ù·½ÍøÕ¾ÓÎÏ·ÉúÎïÔÚÐж¯£¡

Ðû²¼ÓÚ£º2024-05-25

ÎÄÕÂȪԴ£º[ÖÐÎÄ]Áú8Í·ºÅÍæ¼ÒΨһ¹Ù·½ÍøÕ¾ÓÎÏ·ÉúÎï






/ DR.STRONG /


2007Äê9Ô £¬ÎªÁËÌá¸ßÈ«ÇòסÃñµÄ¼××´ÏÙ¿µ½¡Òâʶ £¬¹ú¼Ê¼××´ÏÙͬÃ˾öÒ齫ÿÄê5ÔÂ25ÈÕÉèÁ¢Îª¡°Ììϼ××´ÏÙÈÕ¡±¡£¶øÃ¿Äê5ÔÂ25ÈÕËùÔÚµÄÖÜ £¬±»È·¶¨Îª¡°¹ú¼Ê¼××´ÏÙ֪ʶÐû´«ÖÜ¡± £¬ÓֳƼ××´ÏÙÖÜ¡¢¼××´ÏÙ֪ʶÖÜ¡£2024Äê¡°¹ú¼Ê¼××´ÏÙ֪ʶÐû´«ÖÜ¡±Ö÷Ìâ:¡°¼××´ÏÙ¼²²¡Ò²ÊÇÒ»ÖÖÂýÐÔ¼²²¡¡±¡£



ͳ¼ÆÊÓ²ìÊý¾ÝÏÔʾ £¬ÎÒ¹úµÄ¼××´ÏÙ¼²²¡»¼²¡ÂÊÕýÏÔÖøÔöÌí £¬ÏÖÔÚÎÒ¹ú¼××´ÏÙ¼²²¡×Ü»¼²¡Âʽü20% £¬Ô¼Ã¿5ÈËÖоÍÓÐ1ÈË»¼¼××´ÏÙ¼²²¡¡£


ƾ֤¡¶¹ú¼Ò°©Ö¢ÖÐÐÄÔÓÖ¾¡·**ͳ¼ÆÊý¾Ý£¨2022ÄêÐû²¼£© £¬×Ô2000ÄêÖÁ2016Äê £¬ÎÒ¹úÅ®ÐÔ¼××´ÏÙ°©µÄ·¢²¡ÂÊÔöÌíÁË20±¶¡£Óë2012ÄêÌìϰ©Ö¢Ê¢Ðв¡Ñ§Í³¼ÆÊý¾ÝÏà±È £¬Å®ÐÔ¼××´ÏÙ°©µÄ·¢²¡ÂÊ´ÓµÚÆßλÉÏÉýÖÁµÚÈýλ £¬ÒѾ­³ÉΪÖйúÅ®ÐÔµÚÈý´ó³£¼û°©Ö¢¡£



ÎÒ¹ú³ÉÄêÈ˼××´ÏÙ½á½Ú±¬·¢ÂÊԼΪ20.43% £¬Ðí¶àÈËÌå¼ì²é³ö¼××´ÏÙ³¤ÁËÈ´½Ú £¬·Ç³£¿Ö»Å £¬ÉõÖÁ½«½á½ÚµÈͬÓÚ°©»ò°©Ç°²¡±ä¿´´ý¡£ÏÖʵÉÏ £¬ÎÒ¹ú³ÉÈ˼××´ÏÙ½á½ÚÖÐ £¬½öÓÐ8%~16%Ϊ¶ñÐÔÖ×Áö¡£½ñÌìÈÃÎÒÃÇ×·ËæÇ¿²©Ê¿×ß½ø¼××´ÏÙµÄÌìÏ £¬Ïàʶ¼××´ÏÙ½á½ÚºÍ¼××´ÏÙ°©µÄÏà¹ØÖªÊ¶°É£¡



01


¼××´ÏÙ½á½Ú


¼××´ÏÙ½á½ÚÊÇÖÖÖÖÔµ¹ÊÔ­Óɵ¼Ö¼××´ÏÙÄÚ·ºÆðÒ»¸ö»ò¶à¸ö×éÖ¯½á¹¹Òì³£µÄÍÅ¿é £¬¿ÉÒÔ´¥¼°»òÔÚ³¬Éù¼ì²éÖз¢Ã÷¡£

¼××´ÏÙ½á½Ú·¢Ã÷ÂÊÊܼì²éÒªÁìµÄÓ°Ï죺

  • ´¥Õï»ñµÃµÄ¼××´ÏÙ½á½Ú»¼²¡ÂÊΪ3-7%£»

  • ¸ßÇø·ÖÂÊB³¬¼ì²é»ñµÃµÄ¼××´ÏÙ½á½ÚµÄ»¼²¡ÂÊΪ20-76%£»

  • **Ê¢Ðв¡Ñ§ÊÓ²ìЧ¹ûÏÔʾ £¬ÎÒ¹ú¼××´ÏÙ½á½ÚµÄƽ¾ù»¼Âʸߴï20.43%¡£


02


¼××´ÏÙ°©


ÆðÔ´ÓÚ¼××´ÏÙÂËÅÝÉÏÆ¤»òÂËÅÝÅÔÉÏÆ¤Ï¸°ûµÄ¶ñÐÔÖ×Áö £¬Ò²ÊÇÍ·¾±²¿×îΪ³£¼ûµÄ¶ñÐÔÖ×Áö¡£

ƾ֤²¡ÀíÀàÐͱ»·ÖΪÈéÍ·×´°©¡¢ÂËÅÝ×´°©¡¢ËèÑù°©ºÍδ·Ö½â°©¡£ÆäÖÐÕ¼±È×î´óµÄÊÇÈéÍ·×´°©ºÍÂËÅÝ×´°© £¬ÕâÁ½ÖÖ¼××´ÏÙ°©»¼ÕßÔ¤ºó½ÏºÃ £¬»¼Õß10ÄêÉúÑÄÂÊÔÚ95%ÒÔÉÏ¡£


03


¼××´ÏÙ½á½ÚÒ×·¢ÈËȺ


? Å®ÐÔ£ºÓÉÓÚÅ®ÐÔµÄÄÚÉøÍ¸¼¤ËغÍÎȹÌÐÔ²»·ó £¬²¢ÇÒÔÚÊܵ½ÊÂÇéѹÁ¦ÒÔ¼°¾«Éñ´Ì¼¤µÄʱ¼ä £¬ÈÝÒ×±¬·¢×ÔÉíÃâÒßµ÷ÀíÒì³£ £¬¶ø×ÔÉíÃâÒßµ÷Àíʧ³£ÈÝÒ×ÓÕ·¢¼××´ÏÙ½á½Ú£»

? ¼××´ÏÙ¼²²¡¼Ò×åÊ·µÄÈËȺ£º¼××´ÏÙ¼²²¡µÄÈËÊýÏÔÖø¶àÓÚÒ»Ñùƽ³£¼Ò×壻

? ÉãÈëµâÔªËØ¹ý¶à»ò¹ýÉÙµÄÈË£ºÏÖÔÚÑо¿ £¬¹ýÁ¿»ò¹ýÉÙÉãÈëµâ¾ù»áÔöÌí¼××´ÏÙ½á½ÚµÄ±¬·¢£»

? ½Ó´¥¹ý½ÏÁ¿´ó¼ÁÁ¿µÄµçÀë·øÉ䣺ҲÊÇÒýÆð¼××´ÏÙ½á½ÚºÍ¼××´ÏÙ°©µÄÖ÷ÒªÒòËØ£»

? ¾ßÓв»Á¼ÉúÑÄϰ¹ßµÄÈË£ºÈçºã¾Ã°¾Ò¹ £¬ºÈ¾ÆÎüÑÌ £¬ÊÂÇéѹÁ¦´ó £¬ÉúÑIJ»¼ÍÂÉ £¬Òûʳ²»¿µ½¡ £¬È±·¦Ô˶¯ £¬·ÊÅÖµÈÒûʳ¡£


04


¼××´ÏÙ½á½Ú=¼××´ÏÙÖ×Áö£¿


ÎÒ¹ú³ÉÈ˼××´ÏÙ½á½ÚÖÐ £¬Ö»ÓÐ 8%~16% Ϊ¶ñÐÔÖ×Áö¡£


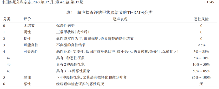
TI-RADS ·Ö¼¶±ê×¼

TI-RADS£¨Thyroid imaging reporting and data system£©¼´¼××´ÏÙÓ°Ïñ±¨¸æºÍÊý¾Ýϵͳ¡£ÒÀ¾ÝÎå¸ö¼××´ÏÙ½á½Ú¶ñÐÔÌØÕ÷¾ÙÐзּ¶£º¢ÙʵÐÔ½á½Ú£»¢ÚµÍ»ØÉù»ò¼«µÍ»ØÉù£»·ÖÒ¶»ò±ßÑØ²»¹æÔò£»¢ÜɰÀùÑù¸Æ»¯£»¢Ý×ݺá±È¡Ý1¡£



05


¼××´ÏÙ¼²²¡Õï¶Ï


? ³õÕï


¼××´ÏÙ³¬Éù¼ì²é


  • ½á½ÚÐÎ×´

  • °ü¿éÄÚÊÇ·ñÓÐѪÁ÷ÐźÅ

  • ¼××´ÏÙÖÜΧÁÜͶºÏÊÇ·ñ³¤´ó £¬ÊÇ·ñÁÜͶºÏƤËèÖʷֽ粻ÇåµÈÎÊÌâ


¼××´ÏÙѪÇåѧ¼ì²é


  • ±Ø²éÏîÄ¿ÓУºTSH¡¢TT3¡¢FT3¡¢TT4¡¢FT4¡¢TG¡¢Anti-TG¡¢anti-TPO £¬¹²¼Æ8Ïî¡£

  • ¿ÉÅжϣºÇż×Ñ×½á½Ú£¨Á¼ÐÔ½á½Ú£©£»Í´ÌÛÐÔ½á½Ú£¨Ñ¬È¾ÐÔ½á½Ú£©£»ÎÞÍ´ÐÔTGÉý¸ß½á½ÚµÈ¡£


? Õï¶Ï

¼××´ÏÙϸÕë´©´Ì³éÎü»î¼ì¾ÙÐв¡ÀíÕï¶Ï¡£


06


¼××´ÏÙ¹¦Ð§¼ì²â±»ÄÉÈë»ù±¾Ìå¼ìÏîÄ¿


Ôçɸ²é £¬Ôç»ñÒæ


»ùÓÚ¼××´ÏÙ¹¦Ð§Òì·²ÈËȺµÄÅÓ¸ÅÂÔÁ¿ £¬²¢ÇÒÖðÄêµÄ¿ìËÙÔöÌí¡£ÓÚ2023Äê9Ô¡¶¿µ½¡Ìå¼ì»ù±¾ÏîĿר¼Ò¹²Ê¶£¨2022£©¡·Ê¢´óÐû²¼ £¬¹²Ê¶ÎªÎÒ¹ú¿µ½¡¹ÜÀí£¨Ìå¼ì£©»ú¹¹¿ªÕ¹¿µ½¡Ìå¼ì·þÎñÌṩÁË»ù±¾²Î¿¼ÒÀ¾Ý¡£ÐÂ°æ ¡¶¹²Ê¶¡·Ö÷ÒªÐÂÔö¡°¼×¹¦¼ì²â¡±µÈÄÚÈÝ¡£¡°¼×¹¦¼ì²â¡±³ÉΪºÍѪ֬¡¢ÑªÌǵȼì²éÒ»ÂÉÖ÷ÒªµÄ±ØÐè¼ì²éÏîÄ¿¡£


2022°æ ¡¶¹²Ê¶¡·¹ØÓÚ¼×¹¦¼ì²éµÄÍÆ¼öÏîĿΪ¼×¹¦ÎåÏî £¬¼´×ܼ××´ÏÙ¼¤ËØ£¨TT4¡¢TT3£©¡¢ÓÎÀë¼××´ÏÙ¼¤ËØ£¨FT4¡¢FT3£©ºÍ´Ù¼××´ÏÙ¼¤ËØ£¨TSH£©¡£TSHÊǼ׹¦Òì³£×îÃô¸ÐºÍ×îÔçÆÚµÄÖ¸±ê £¬´ËǰÒѱ»¶àÏî¹ú¼ÒÕþ²ß¡¢¹²Ê¶ÍƼöΪɸ²é¼×¹¦Òì³£**Ö¸±ê¡£



07


Áú8Í·ºÅÍæ¼ÒΨһ¹Ù·½ÍøÕ¾ÓÎÏ·²úÆ·ÖúÁ¦¼××´ÏÙѪÇåѧ¼ì²é


¸»ºñµÄ¼ì²âÏîÄ¿

  • ¹¦Ð§Ö¸±ê£ºTSH¡¢TT3¡¢FT3¡¢TT4¡¢FT4

  • ¿¹ÌåÖ¸±ê£ºAnti-TPO¡¢Anti-TG

  • Ö×ÁöÖ¸±ê£ºTG


Ñù±¾ÓÃÁ¿ÉÙ

¼×¹¦°ËÏîÑù±¾ÐèÇóÁ¿½öÐè210 uL £¬¹ØÓÚ²ÉѪδ±ãµÄÌØÊâÈËȺÓѺá£Ñù±¾ÀàÐ͸»ºñ £¬Ö§³ÖѪÇåºÍѪ½¬¼ì²â¡£


ÊÔ¼ÁºÐ¹æ¸ñ¶à

1¡Á50T/ºÐ £¬1¡Á100T/ºÐ £¬2¡Á100T/ºÐ

ÊÔ¼ÁºÐÓÐÈýÖÖ¹æ¸ñ¿ÉÒÔÑ¡Ôñ £¬²¢ÇÒÿºÐÊÔ¼ÁÖоùÓÐÅäÌ×У׼Ʒ £¬ÖÊ¿ØÆ·¡£


³¬³¤Ð§ÆÚ

Áú8Í·ºÅÍæ¼ÒΨһ¹Ù·½ÍøÕ¾ÓÎÏ·ÉúÎï¼×¹¦ÏîÄ¿ÓÐÓÃÆÚ¾ùΪ15¸öÔ¡£


ÊÊÓûúÐÍ

È«ÐÂÈý¿îÈ«×Ô¶¯»¯Ñ§·¢¹âÒÇÆ÷¡£¾ßÓÐÕ¼µØÐ¡ £¬²âÊÔËÙÂÊ¿ì £¬ÎÞаÐԸߵÈÓÅÊÆ £¬¿ÉÒÔÖª×ã¶àÖÖÖն˿ͻ§ÐèÇó¡£




²Î¿¼ÎÄÏ×

[1] ¡¶¼±ÐÔÐØÍ´¼±ÕïÕïÁÆ×¨¼Ò¹²Ê¶¡·.Öлª¼±ÕïҽѧÔÓÖ¾,2019,28(4)£º413-420.

[2] ¡¶¼±ÐÔ·Ç´´ÉËÐÔÐØÍ´ÉúÎï±ê¼ÇÎïÍŽá¼ì²âר¼Ò¹²Ê¶¡·.Öлª¼±ÕïҽѧÔÓÖ¾ £¬2015,24£¨9£©£º940-951.

[3] ¡¶¹Ú×´¶¯Âö¼²²¡ºÍÐÄÁ¦Ë¥½ßʱÐÄÔà±ê¼ÇÎïÁÙ´²¼ì²âÓ¦Óý¨Òé¡·.ÖлªÄ¥Á·Ò½Ñ§ÔÓÖ¾, 2006, 29(9)

[4] ¡¶Ëè¹ýÑõ»¯Îïø¡¢ÐÄÔàÖ¬·¾ËáÍŽáÂѰ׺ÍÐ¡¸ÆÂѰ×IÍŽá¼ì²âÔÚ¼±ÐÔ¹ÚÂö×ÛºÏÖ¢ÖÐÓ¦ÓÃר¼Ò¹²Ê¶( 2018)¡·.ÖлªÎÀÉúÓ¦¼±µç×ÓÔÓÖ¾,2018,4(5):257-263.

[5] ¼Æ´º»Ô,·ëÀÚ¹â,Ò¶Ïò÷,µÈ.ȱѪÐÞÊΰ×ÂѰ׺ÍÐÄÐÍÖ¬·¾ËáÍŽáÂѰ׶Լ±ÐÔ¹Ú×´¶¯Âö×ÛºÏÕ÷»¼ÕßÔçÆÚÕï¶Ï¼ÛÖµ[J].ÖлªÊÊÓÃÕï¶ÏÓëÖÎÁÆÔÓÖ¾,2018,32(10):1000-1003.

[6] ¿µ½¡Ìå¼ì»ù±¾ÏîĿר¼Ò¹²Ê¶£¨2022£©.Öлª¿µ½¡¹ÜÀíѧÔÓÖ¾2023Äê9ÔµÚ17¾íµÚ9ÆÚ:0649-0660.



END

ÎÄÕÂȪԴ£ºÁú8Í·ºÅÍæ¼ÒΨһ¹Ù·½ÍøÕ¾ÓÎÏ·ÉúÎï

Ôð±à£ºEcho

У¶Ô£ºPretty¡¢Miss Bio



 
ÍøÕ¾µØÍ¼