心梗救治日 | 相识心肌损伤标记物的应用历史,这一文就够了!
宣布于:2023-11-20
文章泉源:[中文]龙8头号玩家唯一官方网站游戏生物
/ DR.STRONG /
《中国心血管康健与疾病报告2022》指出[1]:中国心血管病患病率及殒命率仍处于上升阶段,推算心血管病现患人数3.3亿,位栖身民主要疾病死因的首位。其中急性冠状动脉综合征(ACS)特殊是其危急重症——急性心肌梗死(AMI)的致死致残率很高,虽然近20年来我国在AMI的诊疗中取得了长足希望,但在我国宽大城乡地区,形势仍然十分严肃。
为提高公众对心梗严重性与防治主要性的认知,普及急性心肌梗死的规范化救治流程,2014年,我国确定每年的11月20日为“中国1120心梗救治日”。

今天是第十个“心梗救治日”,一起追随强博士来相识一下心肌损伤标记物的应用历史吧!
一、心肌损伤标记物检测的主要性
AMI的诊断依赖于临床胸痛症状,心电图的改变和心肌损伤标记物升高。大宗临床研究显示[2,3],AMI患者中约25%早期无典范的临床症状,心电图诊断的敏感性也只有50%,因而心肌损伤标记物的检测在AMI早期诊断中就起到了主要作用。
二、心肌损伤标记物
心肌细胞损伤后,细胞内种种因素进入血液循环,其中某些因素能较为特异和敏感地反应心肌损伤,成为心肌损伤标记物。心肌损伤标记物与临床体现、心电图一起为心肌梗死诊断提供依据[4]。
三、心肌损伤标记物的历史应用
01
20世纪50~70年月:“心肌酶谱”

02
20世纪70年月~2010年左右:
“心梗三项”&hs-cTn


点击审查大图
03
近年来备受关注的“新型标记物”
近年来,一些早期的炎性指标及早期缺血损伤标记物越来越受光临床关注,《急性胸痛急诊诊疗专家共识》指出:心肌型脂肪酸团结卵白(H-FABP)、缺血修饰白卵白(IMA)和髓过氧化物酶(MPO)等新型标记物在ACS的早期诊断与评估中也施展着主要的作用。
** 缺血修饰白卵白(IMA)
心肌缺血5~10min后IMA最先上升,1~2h达岑岭,3~6h恢复正常,常用于心肌缺血的早期诊断,也可用于心肌缺血后再次爆发的诊断。IMA对ACS的检出迅速度约为cTnT的4倍。
《冠状动脉疾病和心力衰竭时心脏标记物临床检测应用建议》:缺血修饰白卵白(IMA)可能是评价心肌缺血的较好的标记物,检测出早期心肌缺血的临床敏感度较高。
NO.2 心型脂肪酸团结卵白(H-FABP)
心脏细胞胞质中含量富厚,具有高度心脏特异性,AMI爆发后20min最先升高,1~3h内可以在血中检测出,4~6h抵达峰值,20~30h内血浆中的浓度恢复正常水平,其释放量与心肌损伤规模成正比。
《急性非创伤性胸痛生物标记物团结检测专家共识》:H-FABP特异性较高,与cTn、CK-MB团结检测,是临床诊治缺血性心脏病的理想选择。
NO.3 髓过氧化物酶(MPO)
在急性炎症期由巨噬细胞及中性粒细胞释放,MPO升高提醒冠状动脉易损斑块炎症反应。MPO作为不稳固型斑块的早期识别标记物,在胸痛爆发后2h内就显着升高,在3h抵达峰值,可用于ACS的早期诊断,尤其是cTn阴性的ACS患者。
《冠状动脉疾病和心力衰竭时心脏标记物临床检测应用建议》:髓过氧化物酶在评价心肌缺血和ACS危险分层方面显示较好的价值。
《髓过氧化物酶、心脏脂肪酸团结卵白和心肌肌钙卵白I团结检测在急性冠脉综合症中应用专家共识( 2018)》指出:综合视察MPO、H-FABP与cTnI的动态释放曲线,接纳MPO、H-FABP与cTnI团结检测,可以对AMI举行早期展望及早期诊断,填补了现有的心肌标记物三联检( cTn、MYO、CK-MB) 或心电图等检查手段在展望和早期诊断AMI方面保存的缺乏。
四、科室应用

点击审查大图
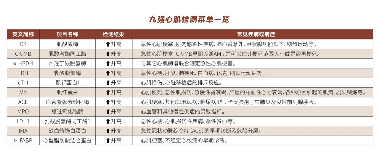
每种心肌标记物有各自的代谢动力学特点,合理的团结检测可以为急性胸痛患者的诊疗事情提供更好的客观依据,有利于提高疾病诊断的敏感性和特异性,提高危险分层及预后判断的能力。
龙8头号玩家唯一官方网站游戏生物周全的心肌检测菜单可知足客户多种组合需求,生化平台快速检测,有用降低本钱。特殊是海内首家生化平台CKMB mass测定,有用解决了CKMB活性测定的假性升高问题,试剂各性能知足临床应用需求,与入口化学发光法测值相关性好,适合各医疗机构开展。

参考文献
上下滑动审查完整参考文献
END
文章泉源:龙8头号玩家唯一官方网站游戏生物
责编:Echo
校对:Miss Bio、Dora

